Donate!
Welcome, Guest. Please Login or Register :: View Members
Pages: 1
Send Topic Print
CDI/ignitor wireup (Read 43 times)
tattoo rick
YaBB Newbies
*
Offline

SuzukiSavage.com
Rocks!

Posts: 2

CDI/ignitor wireup
01/03/22 at 08:21:06
 
hello all. I am trying to get my bike running.
2003 savage. I have been searching for weeks for an accurate diagram to wire up my ignitor. It is all that I have left to do I believe before she will start.
I am beginning to believe this information is coveted by a special few and is not to be released to the general public. I usually only buy running bikes but due to a recent disability I took what I could get and now I am getting so frustrated that the firing range is looking like it may be this bike's last stand.

I have replaced the stator, pick-up coil, reg/rect., starter solenoid, ignition coil, decomp solenoid, decomp controller, ignition switch, starter button and all the wire between. All that is left is the CDI.

I don't plan on using the safety switches or the neutral lamp.

Lights are wired in I'm not worried about those. This is a minimal rat-rod bobber/chopper build

if anyone can help it would be greatly appreciated.
I received this bike with no wiring for the most part in the starting system so i have no clue about wire colors. i guess i need the pin out for the cdi and destination of said pins.

thanks billions
Back to top
 
 
  IP Logged
Dave
YaBB Moderator
ModSquad
*****
Offline

SuzukiSavage.com
Rocks!

Posts: 18583
Camp Springs, Kentucky
Gender: male
Re: CDI/ignitor wireup
Reply #1 - 01/03/22 at 09:18:04
 
If you go into the Technical Section of this forum, and go to the Index.....you can find the wiring diagrams.  They are also in the back of a Clymers manual.

There used to be a RYCA video on YouTube that detailed how to eliminate the decompression solenoid.  I don't know if they still have it on YouTube now that they no longer sell the Cafe' kit.
Back to top
 
 

Someday I will be old......But not today!

  IP Logged
tattoo rick
YaBB Newbies
*
Offline

SuzukiSavage.com
Rocks!

Posts: 2

Re: CDI/ignitor wireup
Reply #2 - 01/03/22 at 10:14:39
 
Actually, I found only one pin-out on this whole site and it is for a 97, not a 2003.
The Clymer's manual I have has nothing of the sort. It has poorly illustrated wiring diagrams but not the pin out. I have no idea what wires I am dealing with here as I mentioned in my post. The same with the diagrams available on this site. There is no pin-out.

I thank you though for trying to help.

This has just become too stressful for me. I have two Suzuki bikes. A 78 gs750 needs wiring harness and a 2003 savage needs wiring completed and both could use front tires. I'm just going sell them both as parts bikes.
Back to top
 
 
  IP Logged
verslagen1
YaBB Moderator
ModSquad
*****
Offline

Where there's a
will, I want to be
in it.

Posts: 29042
L.A. California
Gender: male
Re: CDI/ignitor wireup
Reply #3 - 01/03/22 at 11:18:46
 
Here's the plug pin out
Back to top
 

TCI_pin_out.jpg
WWW   IP Logged
verslagen1
YaBB Moderator
ModSquad
*****
Offline

Where there's a
will, I want to be
in it.

Posts: 29042
L.A. California
Gender: male
Re: CDI/ignitor wireup
Reply #4 - 01/03/22 at 11:19:24
 
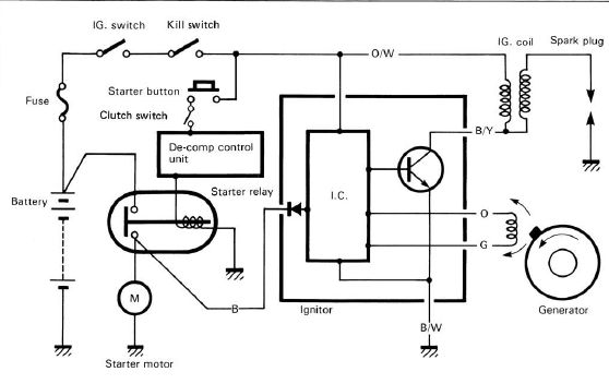
and the ig circuit wiring
Back to top
 

TCI_wiring.jpg
WWW   IP Logged
DragBikeMike
Serious Thumper
*****
Offline

SuzukiSavage.com
Rocks!

Posts: 4598
Honolulu
Re: CDI/ignitor wireup
Reply #5 - 01/03/22 at 12:59:52
 
I believe Versy provided pin locations for the early ignition system.  If you have an eight-pin ignition module, it is used on the later models.  It will look like this.
Back to top
 

Igniter_Unit_Pin_Connection.jpg

Knowledge is power.
  IP Logged
DragBikeMike
Serious Thumper
*****
Offline

SuzukiSavage.com
Rocks!

Posts: 4598
Honolulu
Re: CDI/ignitor wireup
Reply #6 - 01/03/22 at 13:01:41
 
The pin connections are shown on this sketch.  The sketch is of the pins in the module, not the plug.
Back to top
 

Igniter_Unit_Pins.jpg

Knowledge is power.
  IP Logged
DragBikeMike
Serious Thumper
*****
Offline

SuzukiSavage.com
Rocks!

Posts: 4598
Honolulu
Re: CDI/ignitor wireup
Reply #7 - 01/03/22 at 13:03:13
 
This shot of the plug shows the two unused pin locations.  It might be useful.
Back to top
 

Two_unused_pins.jpg

Knowledge is power.
  IP Logged
Pages: 1
Send Topic Print


« Home

 
« Home
SuzukiSavage.com
12/21/25 at 01:07:36



General CategoryRubber Side Down! › CDI/ignitor wireup


SuzukiSavage.com » Powered by YaBB 2.2!
YaBB © 2000-2007. All Rights Reserved.